甘肃省2026年度计算机技术与软件专业技术资格(水平)考试报名工作的通知
各市州人力资源和社会保障局,各有关单位:
根据全国计算机专业技术资格考试办公室《关于2026年度计算机技术与软件专业技术资格(水平)考试工作安排及有关事项的通知》(计考办〔2026〕1号)要求,现将我省2026年度计算机技术与软件专业技术资格(水平)考试报名工作通知如下:
一、考试级别、科目及时间
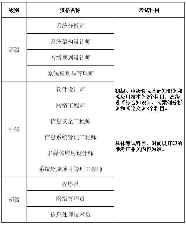
2026年度计算机技术与软件专业技术资格(水平)考试(初级、中级、高级)采取计算机化考试方式,上半年考试日期为2026年5月23日至26日,下半年考试日期为2026年10月24日至27日。具体考试级别、科目及时间安排见附件。
二、考试大纲
考试大纲与教材见中国计算机技术职业资格网(https://www.ruankao.org.cn)中的“考试用书”栏目。
三、报名条件及时间
(一)报名条件
凡遵守中华人民共和国宪法和法律,恪守职业道德,具有一定计算机技术应用能力的人员,均可报名参加相应专业级别、类别的考试。
本次考试只接受现工作地、居住地在甘肃的考生报名参加考试。
(二)报名时间
1.上半年:
网上报名时间:2026年3月17日9:00至3月24日18:00
网上审核时间:2026年3月17日9:00至3月25日18:00
网上缴费时间:2026年3月17日9:00至3月26日18:00
2.下半年:
网上报名时间:2026年8月14日9:00至8月21日18:00
网上审核时间:2026年8月14日9:00至8月22日18:00
网上缴费时间:2026年8月14日9:00至8月23日18:00
四、报名程序
为规范考务工作,加强考试数据管理,报名工作统一在中国计算机技术职业资格网(https://www.ruankao.org.cn)进行。
1.选择级别和资格名称。报考人员须在规定的时间内登录中国计算机技术职业资格网(https://www.ruankao.org.cn),认真阅读有关文件,了解有关政策规定和注意事项等内容,然后根据自身实际情况选择级别和资格名称进行报名。
2.填报信息。考试报名须由本人操作,报考人员仔细核对所有信息无误后再提交保存。报名期间因个人信息、考试科目、考试级别填报错误,以及错传照片、错误缴费造成的一切后果,由报考人员自行负责。
需要说明的事项:首次登录报名系统的报考人员须进行实名认证,实名认证通过后方可进行报名操作。(如报考人员遇到实名认证失败的问题,请登录中国计算机技术职业资格网(https://www.ruankao.org.cn)查阅“2025年计算机软件资格考试、通信职业水平考试实名认证操作流程及常见问题说明”)。
3.网上缴费。照片审查合格的报考人员,登录中国计算机技术职业资格网(https://www.ruankao.org.cn)按提示进行网上缴费。缴费成功后,除政策因素外,原则上不予退费,未在规定时间内进行网上缴费,视为自动放弃。缴费成功的报考人员可登录甘肃政务服务网(https://zwfw.gansu.gov.cn),点击 “统一公共支付平台”,在“查询/票据打印”中选择票据查询打印功能,输入缴款码信息自行打印非税发票,发票只能打印一次。
收费标准:根据甘肃省发展和改革委员会、甘肃省财政厅批复的收费标准(详见甘发改价格〔2020〕546号):每人每科68元。
4.打印准考证。缴费成功的报考人员登录中国计算机技术职业资格网(https://www.ruankao.org.cn)打印准考证,逾期未打印视为放弃考试。
准考证打印时间:
上半年:2026年5月19日至5月24日
下半年:2026年10月20日至10月25日
5.报名咨询地址及电话。
咨询地址:甘肃省人力资源考试中心(兰州市城关区东岗东路1415号劳动大厦A座7楼709室)
咨询电话:0931-8507219、8819340
五、考点设置
本次考试仅在省直(兰州)设置考点,具体考试地点以准考证打印地址为准。
六、注意事项
1.应试人员应做到诚信参考,若有违纪违规行为,将按照人社部《专业技术人员资格考试违纪违规行为处理规定》(人社部令第31号)严肃处理。
2.为确保考试公平公正,考试结束后采用技术手段甄别为雷同的答卷,给予考试成绩无效处理;若有其他相关证据证明其违纪的,视具体情形追加处理。提醒广大应试人员务必诚信应考,同时看管好本人的作答信息。
3.考试成绩公布后,应试人员对考试成绩如有异议,应在公布之日起30天内,向甘肃省人力资源考试中心提出成绩复查申请。
附件:1.2026年上半年计算机技术与软件专业技术资格(水平)考试安排(考试日期:5月23-26日)
2.2026年下半年计算机技术与软件专业技术资格(水平)考试安排(考试日期:10月24-27日)
来源:https://ks.rst.gansu.gov.cn/ncms/article_e13a527765617070f50f6e72f4896da7.shtml
免责声明:本文内容仅供个人研究、交流学习使用,不涉及商业盈利目的。如涉及版权等问题,请通知本站客服(电话:400-900-8858,QQ:4009008858),本站将立即更改或删除。
(责任编辑:X15)