吉林省2026年上半年计算机技术与软件专业技术资格(水平)考试报考通告
各市(州)人事考试机构:
根据人力资源社会保障部办公厅《关于2026年度专业技术人员职业资格考试工作计划及有关事项的通知》(人社厅函〔2026〕6号)和全国计算机专业技术资格考试办公室《关于2026年度计算机技术与软件专业技术资格(水平)考试工作安排及有关事项的通知》(计考办〔2026〕1号)要求,为做好我省2026年度上半年计算机技术与软件专业技术资格(水平)考试考务工作,现将有关事项通知如下:
一、报名时间及办法
2026年度上半年计算机技术与软件专业技术资格(水平)考试采取计算机化考试方式,实行网上报名、网上交费、网上打印准考证。
(一)网上报名时间:2026年3月17日—3月31日
报考人员使用全国计算机技术与软件专业技术资格(水平)考试网(网址:http://bm.ruankao.org.cn)进行网上报名,考试科目及时间见附件。计算机软件资格考试(初级、中级、高级)报考条件不限,无需进行资格审核。
驻长春市中、省直单位的考生选择“省、中直”考点,驻长春市其他单位考生选择长春市考点,其他市(州)单位考生选择相应市(州)考点,长白山保护开发区、梅河口市及中、省直驻其他市(州)单位的考生就近选择考点。
(二)网上缴费时间:2026年3月17日—3月31日
根据工业和信息化部教育与考试中心《关于计算机技术与软件专业技术资格考试等三项考试考务费标准的通知》(工信教〔2016〕111号)和《关于专业技术人员职业资格考试收费标准有关事项的通知》(吉省价收函字〔2016〕248号),收费标准为考务费每人每科18元,考试费每人每科65元。
(三)准考证打印
2026年度上半年计算机技术与软件专业技术资格(水平)考试计划在长春市设置省(中)直一个考区组织实施。考前一周内,报考人员登录全国计算机技术与软件专业技术资格(水平)考试网,使用A4纸自行打印。报考人员须持本人准考证和有效居民身份证参加考试。
二、资格证书
证书领取时间请关注吉林省人事考试网服务指南“证书领取通知”栏目相关消息。
三、工作要求
计算机技术与软件专业技术资格(水平)考试实行统一大纲、统一命题、统一组织,各级人事考试机构要积极引导专业技术人员通过正规渠道报名,切勿轻信虚假宣传。计算机软件资格考试未指定任何培训机构开展培训工作,对不法培训机构打着“保过”幌子,招摇撞骗或组织实施作弊的,依法追究责任。
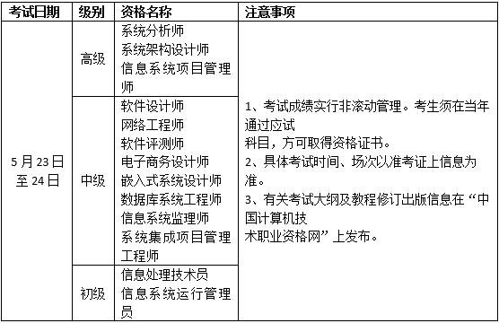
附件:考试科目及时间
来源:http://www.jlzkb.com/cms/root/ksdtdetail.vm?content=L-iAg-ivleaKpeWQjS_kuJPkuJrmioDmnK_otYTmoLzogIPor5UvMjlkZmJmZGUtZDEzNS00MTc4LWEwOGMtNDUzYmIxZThiODhi
免责声明:本文内容仅供个人研究、交流学习使用,不涉及商业盈利目的。如涉及版权等问题,请通知本站客服(电话:400-900-8858,QQ:4009008858),本站将立即更改或删除。
(责任编辑:X15)